发布时间:2024-03-21
浏览次数:10686
根据教育部《2024年全国硕士研究生招生工作管理规定》以及教育部、上海市关于做好2024年全国硕士研究生复试录取工作的相关要求、《Beat365正版唯一官网必一2024年硕士研究生招生复试工作方案》,在确保安全性、公平性和科学性的基础上,切实做好我院2024年硕士研究生复试工作,特制定本办法。
一、工作原则
(一)2024年我院硕士研究生招生录取工作将坚持安全第一、公平公正、科学选材的原则。做到统筹兼顾、精准施策、严格管理,通过德智体美劳全面衡量、择优录取、宁缺毋滥、按需招生。
(二) 做到政策透明、程序公正、结果公开、监督机制健全,维护考生的合法权益;在对考生专业素养全面考查的基础上,突出对考生思想素质和政治品德、实践能力以及创新精神等方面的考察。
二、组织管理
我院成立研究生招生工作领导小组,负责本学院硕士研究生复试、录取的各项工作,并对复试结果负责。学院按学科(专业)成立复试小组,负责组织实施本学科(专业)复试工作。复试小组由5名以上本学科科研与教学经验丰富的教师组成,其中组长1人。
三、复试分数线
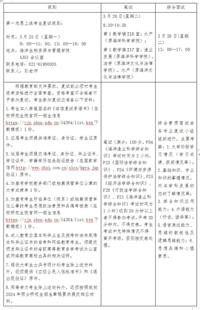
第一志愿复试分数线:

四、复试内容及形式
复试分笔试、综合面试以及心理普查测试三个环节,复试采取差额形式。根据生源情况,原则上差额比例不低于120%。
(一)笔试(满分100分)
笔试主要为专业知识测试,水产(原海洋科学学院)和渔业发展(原海洋科学学院)笔试科目为F04《海洋渔业科学综合知识》;法学(原海洋文化与法律学院)笔试科目为F23《国际法学综合知识》、F24《环境与资源保护法学综合知识》、F25《经济法学综合知识》、F26《行政法学综合知识》;水产(原海洋文化与法律学院)笔试科目为F21《海洋渔业科学综合知识》。考试范围参见:https://yjs.shou.edu.cn/2023/0925/c14263a322262/page.htm
同等学力考生须加试两门专业课相关知识,加试方式为笔试,加试科目成绩不计入复试总成绩。
(二)综合面试(满分100分)
每位考生综合面试时间一般不少于20分钟,考察内容可包含以下指标:
1.大学阶段学习情况(学习成绩、获奖情况等);
2.基础知识、专业知识的掌握情况,对本学科发展动态的了解情况等;
3.综合知识应用能力;
4.外语能力(听说、读译等);
5.语言表达能力、思维的敏锐性及逻辑思维能力;
6.思想品德和心理素质。
(三)心理普查测试
考生在3月24日22:00前须登录网址:/index.html ,完成在线心理普查测试。测试登录用户名为学生身份证号,密码为:123456789a。考生如遇系统登录或者测试问题,请于每天9:00-17:00致电:谢老师(18939838576);王老师(18019006081);张老师(021-58559439转828)。
五、复试时间及资格审查
本学院复试全部采用现场复试,按照学科分不同场次进行,具体时间安排为:

本院考生需于复试前提交Beat365正版唯一官网必一研究生意向导师选择信息(各个报考专业和研究方向的导师目录见Beat365正版唯一官网必一官网-通知公告,具体导师个人简介见Beat365正版唯一官网必一官网—教育教学-研究生教育),请于2024年3月24日22:00前打开以下链接并填写相关信息完成导师选择:https://www.wjx.cn/vm/hfWENeu.aspx
考生须保证复试资格审查提交的所有材料真实性,一经发现弄虚作假者,取消复试资格。
六、录取
(一)录取成绩计算
1. 考生的初试成绩和复试成绩按相应权重相加,得出录取成绩。
2. 复试成绩=笔试成绩*0.5 +综合面试成绩*0.5
录取成绩=(初试总成绩/5)*0.7+复试成绩*0.3。
3. 录取成绩由高到低排名,依次录取。
(二)存在以下情况之一的考生,不予录取或取消录取资格。
1.思想政治素质和道德品质考核不合格的不予录取。
2.复试成绩低于60分(不含60分)均视为复试不合格,复试不合格的考生不予录取。
3.复试中认定为违规违纪的不予录取。
4.同等学力考生加试课程的成绩不计入复试成绩,但每门考试科目均须达到60分及以上方为合格,不合格者不予录取。
5.入学后3个月内,我校将按照《普通高等学校学生管理规定》有关要求,对所有考生进行全面复查,包括初试和复试过程(含提交的所有资格审核及其他材料等)。一旦复查不合格,如考生学籍学历与初试确认、复试提交的不一致,或在初试和复试中有弄虚作假、违纪作弊等行为的,取消入学资格;情节严重的,移交有关部门调查处理。
七、体检
2024年硕士研究生招生考试体检与新生入学体检合并进行。体检不合格者,取消入学资格。体检以《普通高等学校招生体检工作指导意见》(教学[2003]3号)文件以及《教育部办公厅卫生部办公厅关于普通高等学校招生学生入学身体检查取消乙肝项目检测有关问题的通知》(教学厅[2010]2号)为依据组织进行。
未尽事宜请参见《Beat365正版唯一官网必一2024年硕士研究生招生复试工作方案》
招生工作监督电话:021-61900301;邮箱:zdshi@shou.edu.cn
Beat365正版唯一官网必一
2024年3月20日